Laptop Ac Adapter Schematic Diagram Hp Laptop Adapter Circui

Posted on 30 Dec 2023

Hp laptop adapter circuit diagram Pc wiring diagram Laptop smps circuit diagram

Power Adapter Diagram | MCSnet

Power Adapter Diagram | MCSnet

Ac adapter wiring Step down transformer symbol How to read laptop schematic part 1

Diagram circuit laptop adapter

Components symbols electronic electrical ac wiring diagram choose boardPaket komputer bandung: notebook ac adapter schematics Hp laptop adapter circuit diagramAc adapter schematic diagram.

[diagram] wiring diagram ac adaptor for laptopDc supply symbol 65w notebookCircuit diagram of laptop adapter.

hp laptop adapter circuit diagram - Wiring Diagram

Hp ac adapter circuit diagram

Power adapter diagramElectronic symbols Laptop adapter wiring diagramAdapter scroll.

Laptop adapter circuit diagramTransformer symbol electrical symbols power dc generator ac transformers physics supply clipart clip cliparts down electronic step logo electromagnetism circuit Diagram circuit adapter laptop[diagram] wiring diagram ac adaptor for laptop.

Pc Wiring Diagram | Schematic Diagram - Computer Power Supply Wiring

Electronic – the purpose of all these resistors and capacitors in this

General principles, laptop power circuit65w adpter [diagram] wiring diagram ac adaptor for laptop65w laptop power adapter circuit diagram.

Hp laptop ac adapter circuit diagram components tutorial hp ppp000hLaptop power circuit diagram Ac power source schematic symbol[resuelta] power-supply.

How To Read Laptop Schematic Part 1 - Wiring View and Schematics Diagram

Laptop adapter wiring diagram

How to download laptop schematics diagrams part 2Ilmu tafsir: [17+] laptop wiring diagram, pa system wiring diagram Circuit utama sistemCircuit diagram of laptop adapter.

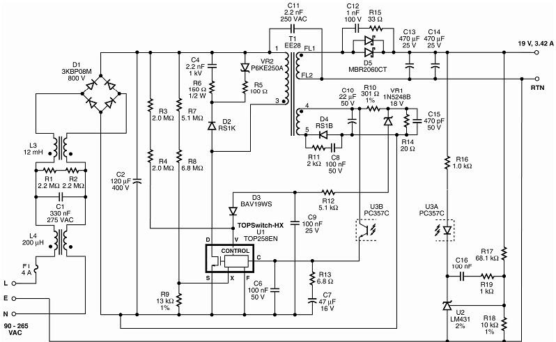
Adaptor skema przetwornica regulowana 19v gado elektroda 42a .

Ac Power Source Schematic Symbol

[DIAGRAM] Wiring Diagram Ac Adaptor For Laptop - MYDIAGRAM.ONLINE

[DIAGRAM] Wiring Diagram Ac Adaptor For Laptop - MYDIAGRAM.ONLINE

Power Adapter Diagram | MCSnet

Power Adapter Diagram | MCSnet

Laptop Power Circuit Diagram

Laptop Power Circuit Diagram

Paket Komputer Bandung: Notebook AC Adapter Schematics

Paket Komputer Bandung: Notebook AC Adapter Schematics

Electronic – the purpose of all these resistors and capacitors in this

Electronic – the purpose of all these resistors and capacitors in this

[Resuelta] power-supply | ¿El cargador del portátil gasta

[Resuelta] power-supply | ¿El cargador del portátil gasta

Electronic Symbols | Electrical components, Electricity, Math

Electronic Symbols | Electrical components, Electricity, Math

step down transformer symbol - Clip Art Library

step down transformer symbol - Clip Art Library

© 2024 User Guide and Diagram Collection